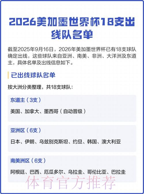
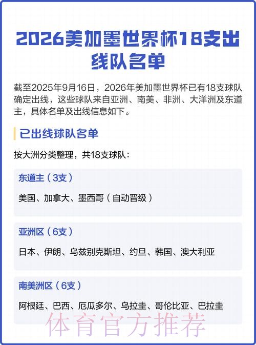
2026美加墨世界杯球队名单推荐
2026美加墨世界杯球队名单推荐与阵容配置思路
当世界杯第一次来到“美加墨”三国联合主办,赛制扩军到48支球队,“怎么选人、带谁去、如何平衡经验与活力”就不再只是主教练的烦恼,也成了球迷茶余饭后的头号话题。尤其是对于那些志在冲击冠军或想在新赛制中完成突破的国家队,一份更具前瞻性和结构感的2026世界杯球队名单推荐,往往比单纯堆砌球星更重要。这不仅是对单个球员能力的评估,更是对战术体系、联赛趋势以及新老更替节奏的整体规划。
阵容构建总原则 平衡才是核心
围绕2026美加墨世界杯球队名单推荐,首先需要确立几个基本原则。其一是结构先于名气,不再单纯用大牌堆砌阵容,而是在位置分布上保持合理比例,一般26人名单通常会采用3门将 8到9名后卫 8名中场 6到7名攻击手的框架,根据球队风格酌情调整。其二是年龄梯度合理,通常以26到29岁的成熟球员作为阵容中轴,辅以23岁以下的高潜新人和少数31岁以上的精神领袖,形成经验与活力并存的结构。其三是战术多样性,在确保主打体系稳定的基础上,预留可打三后卫或双前锋体系的人员储备,避免因为名单太单一而在淘汰赛被针对。其四是联赛与数据支撑,在选人时更多参考五大联赛以及高水平联赛的出场数据、跑动距离、压迫效率和关键传球等指标,让名单推荐建立在可验证的数据基础之上,而非单纯印象流。
门将与防线名单推荐 稳定胜过华丽
门将位置在世界杯这种短期赛会制中往往更看重稳定与大赛经验。在2026美加墨世界杯球队名单推荐中,主力门将通常会选择在豪门或高水平联赛得到稳定出场、扑救成功率高且具备足够脚下技术的球员,第二门将则兼顾替补出场能力与更衣室氛围,第三门将可以适当年轻化,作为未来周期的储备。一个典型的合理配置是一名正值当打之年的主力门神 一名状态可靠且能接受替补角色的老将 一名潜力明显的年轻门将,三者形成梯度。

后卫线的球队名单推荐更需要根据战术特点来定。如果一支球队偏向控球与高位压迫,中卫必须具备良好的回追能力和较强的出球能力,边后卫要能在边路持续给予进攻宽度,甚至客串边翼卫;如果球队更偏向收缩反击,中卫则以对抗和解围为先,边后卫重视防守站位与盯人能力。一个较为推荐的后卫配置方案是4到5名中卫 4到5名边后卫或边翼卫,其中至少2名中卫能从容出球,至少2名边后卫能胜任两个边路,确保在伤病或对手变化时可以快速调整阵型。例如在上届世界杯中,有球队就因缺少左脚出球的中卫,在对阵高压逼抢对手时被迫只能选择长传解围,导致控球权彻底丢失,这种教训在2026世界杯球队名单推荐时显然必须规避。
中场人员构成 战术灵魂的关键拼图
中场一直是世界杯球队名单推荐的“灵魂部分”。2026美加墨世界杯的节奏预期会更快、场次更多,中场球员不仅要能完成传统意义上的拦截和组织,还要承担覆盖大范围空间、衔接防守与进攻的任务。一套合理的中场配置通常包括至少2名防守型后腰 2到3名多面手8号位 2名创造型前腰或伪10号,再适度加入一到两名能边中互换的内收型中场。
在防守后腰的选择上,球队名单推荐应该优先考虑那些在高水平联赛中有稳定拦截数据、对抗能力强且能完成短传出球的球员,他们是球队的“安全阀”。8号位则是现代足球中最吃香的角色,需要既能前插得分又能回追防守,具备充足的跑动能力和战术理解。创造型中场则是破解密集防守的关键,可以参考球员在俱乐部的关键传球、预期助攻以及对定位球的威胁。在2026美加墨世界杯球队名单推荐中,应避免中场类型过于单一,只带防守工兵或只带组织核心都会限制球队在不同对手面前的变化能力。
一个典型案例是某欧洲强队在上一周期的世界杯中,中场几乎清一色为技术型组织者,缺乏足够覆盖能力的硬度型球员,结果在面对身体素质突出的对手时中路频频被打穿。到了下一届大赛,该队在球队名单推荐阶段就刻意补充了两名高对抗后腰,最终在淘汰赛面对南美强队时成功控住了中路空间。这类案例说明,阵容的均衡比单个中场球星的光环更为关键。
锋线与边路 火力配置与角色搭配
在2026世界杯球队名单推荐中,锋线和边路往往是球迷讨论最多的部分,却也是最容易受到情绪影响的位置。推荐阵容时,首先要区分传统中锋 伪9号 边锋 二前锋等不同角色。传统中锋适合在面对密集防守和高空球打法时使用,伪9号更多参与回撤串联,边锋则要区分是内切型射门手还是下底传中手。合理的配置方式是至少带一名能够做支点的中锋,两到三名具备内切射门能力的边锋,以及一到两名擅长在狭小空间配合的二前锋。
球队名单推荐中还应特别关注锋线球员的效率与适配度。在俱乐部进球很多并不意味着在国家队体系中也能无缝复制,一些球员更依赖队友的支援和战术环境。例如有国家队在上一届大赛只因锋线位置全部选择俱乐部高产前锋,却忽略了国家队缺乏类似边路支援与传中能力,导致中锋在禁区内长期“挨饿”。因此在制定2026美加墨世界杯球队名单推荐时,推荐名单应重点考虑球员在国家队既往表现、与潜在首发中场和边路的配合默契,而非单纯参考俱乐部数据排名。

多面手与功能性球员 名单中的隐形价值
在26人的名单中,能够打多个位置的多面手球员往往是被忽视却极具价值的一类对象。例如能够胜任中后卫与后腰的防线多面手,可以在临场调整中帮助球队从四后卫无缝切换到三中卫;可以踢左右两个边翼卫的球员,则能让教练在换人名额有限的情况下保持两个边路的跑动强度。2026美加墨世界杯球队名单推荐可以明确预留至少2到3个位置给这类球员,他们也许不是球迷口中的“热门大牌”,却可能在某场关键比赛中成为决定胜负的棋子。
还存在一类具有特殊功能属性的球员,比如定位球大师 长距离界外球专家 或者点球心理素质极强的前锋。随着世界杯赛事强度提高、对抗更激烈,不少淘汰赛往往在一球之差或点球大战中分出胜负,这类功能性球员在球队名单推荐时不应被简单视作“锦上添花”。有球队曾在欧洲杯中专门带上一名远距离界外球能制造威胁的边后卫,结果在一场迟迟打不开局面的比赛中靠其一次界外球助攻完成绝杀。这种案例说明,在推荐名单时应适度重视这些“非常规武器”。
新老交替与心理结构 2026名单的隐藏变量
2026美加墨世界杯球队名单推荐并不只是战术和数据问题,还涉及更衣室结构与心理层面。一支队伍如果全部由新人构成,可能缺乏大赛经验和关键时刻的稳定心态;但如果过度依赖老将,又可能在身体对抗与比赛节奏上吃亏。更合理的做法是将主力核心集中在黄金年龄段,同时保留2到3名经历过多届世界杯或洲际杯的老将,他们可以在球队落后或关键淘汰赛前起到稳定军心的作用。
在实际的名单推荐中,可以通过分析球员在俱乐部是否担任队长、是否有带队逆转或者扛压点球的经历,去判断其心理承受能力。例如某南美球队曾在大赛中大胆启用大量23岁以下的新星,结果第一场小组赛落后时全队心态明显出现波动,直到替补席上老队长出场后,场上沟通才逐渐正常。到了下一届比赛,该队在球队名单推荐阶段更注重心理结构配置,提前确定了两名精神领袖和一名场上“调解者”,最终在淘汰赛表现更加成熟。这类案例对于2026世界杯名单规划具有相当的参考价值。
结合赛制扩军的策略性选择

随着2026美加墨世界杯扩军到48队,小组赛与淘汰赛跨度更长,旅行与气候差异也更大,球队名单推荐必须更加注重体能与轮换深度。这意味着不单要有能踢满90分钟的“铁人”,还需要整条替补线具备随时顶上的能力。在中后卫和后腰等高强度对抗位置,适当预留更多可轮换人选,在边路和前场则注重带上能在短时间内改变节奏的“冲击型替补”。
扩军赛制意味着部分传统中游球队有更大希望冲击淘汰赛,对于这些球队而言,2026世界杯球队名单推荐的重点也许不是“夺冠配置”,而是如何在有限资源下构建最有竞争力的首发和极少数关键替补。他们可以在锋线集中资源于一到两名绝对核心,在中场配置更多跑动型“蓝领”,在后防线带上经验丰富的老将,通过整体性和执行力去弥补个体能力差距。
从宏观思路到具体名单的落地
综合来看,2026美加墨世界杯球队名单推荐并不是单纯列出一长串名字,而是要在既有球员池的基础上,按照门将稳 中场平衡 防线多样 锋线高效 多面手补足结构 老将支撑心理的思路进行整体设计。不同国家会根据自身传统和球员特点形成独特侧重,有的强调中场控制,有的依赖边路速度,有的主打坚固防守和快速反击,但无论哪种风格,名单推荐的核心标准都应该围绕“体系服务”和“长时间赛会制适应性”。

需求表单
您的电子邮件地址不会被公布*